High-Quality Programming Tutorials & Courses

Hey developers!
I'm Florian Walther, a self-taught programmer from Germany.
I run the YouTube channel Coding in Flow where I create concise and understandable programming tutorials. These days, I focus on web development with React, Next.js, Express.js, and other popular tools and frameworks.
Below, you can find all the links to my content, side projects, and more. I also recommend that you join our growing developer community on Discord. Happy coding!
For business request, contact me at info@codinginflow.comFollow Coding in Flow on social media
I create content on all popular social media channels like Instagram, TikTok, and Twitter. Follow me there for byte-sized content!
Tip: I send regular high-quality web development content to my free email newsletter. It's a great way to improve your skills and stay ahead of the curve.
Subscribe NowMy premium courses
Most content I create is free. From time to time, I put a ton of effort into building a paid course that goes beyond the stuff that is taught in YouTube tutorials.
All my courses come with a 14-day money back guarantee.
Next.js With Express and Typescript Course
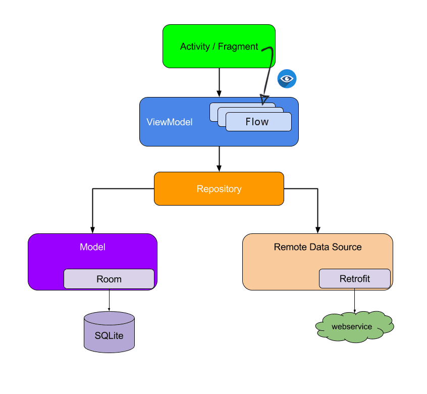
Android MVVM Caching Course
More links
Watch my web development playlist on YouTubeJoin our developer community on DiscordSubscribe to my web dev newsletterRead my blogWatch my podcastListen to my podcastBuy developer merchMy side projects
I love indie hacking and putting my own projects to production. Check out my current projects below 👇
- SmartDiary.co, an intelligent journaling app with AI integration
- TutHub.io, a platform for finding the best coding tutorials
- Books-AI.app, an AI-powered search engine for your next book to read
